Blender 4.2 è appena uscito, ma quanti di noi ricordano ancora le basi di questo potente software 3D? In questo post, faremo un breve ma essenziale ripasso delle funzioni fondamentali di Blender. Spesso ci ritroviamo davanti a un progetto vuoto, dopo aver rimosso il famoso cubo iniziale, cercando ispirazione. Oggi vi propongo un esercizio rilassante ma efficace: la creazione di una semplice tazzina con manico. Questo progetto vi permetterà di ripassare concetti chiave come gli edge loop e il subsurface modeling, con l’aggiunta del Bridging fra facce, offrendo al contempo un risultato gratificante. È l’ideale per chi vuole rinfrescare le proprie competenze o semplicemente dedicarsi a qualcosa di creativo nei momenti di relax. Seguitemi in questo viaggio di riscoperta delle basi di Blender, preparandoci così ad esplorare le novità della versione 4.2 e oltre.
Tutorial ripreso da
Ecco una tabella dettagliata per la modellazione di una tazza in Blender 4.0, con le operazioni ordinate e numerate:
| # | Nome Breve Operazione | Nome Lungo Operazione | Motivo della Operazione |
|---|---|---|---|
| 1 | Eliminare Oggetti Predefiniti | Eliminare tutti gli oggetti predefiniti | Preparare la scena per iniziare da zero. |
| 2 | Creare Cilindro | Aggiungere un cilindro alla scena | Fornire la base per la modellazione della tazza. |
| 3 | Passare in Modalità Modifica | Cambiare da Modalità Oggetto a Modalità Modifica | Abilitare l’editing dettagliato del cilindro. |
| 4 | Selezionare Faccia Superiore | Selezionare la faccia superiore del cilindro | Identificare la faccia da modellare per il bordo superiore della tazza. |
| 5 | Inserire Faccia | Usare il comando Inserisci per la faccia | Creare un bordo più stretto per il bordo della tazza. |
| 6 | Estrudere Faccia | Estrudere la faccia verso il basso | Estendere la faccia per formare il corpo della tazza. |
| 7 | Abilitare Vista Laterale | Passare alla vista laterale e attivare X-ray | Permettere una visualizzazione migliore e la modifica della faccia. |
| 8 | Aggiungere Loop Cuts | Inserire due loop cuts nel cilindro | Creare segmenti per affinare la forma della tazza. |
| 9 | Scalare e Bevelizzare Loop Cuts | Scalare e bevelizzare i loop cuts | Definire i contorni e i bordi della tazza per una forma più precisa. |
| 10 | Estrudere Facce Esterne | Estrudere le facce esterne | Aggiungere volume alla tazza e prepararla per la modellazione del manico. |
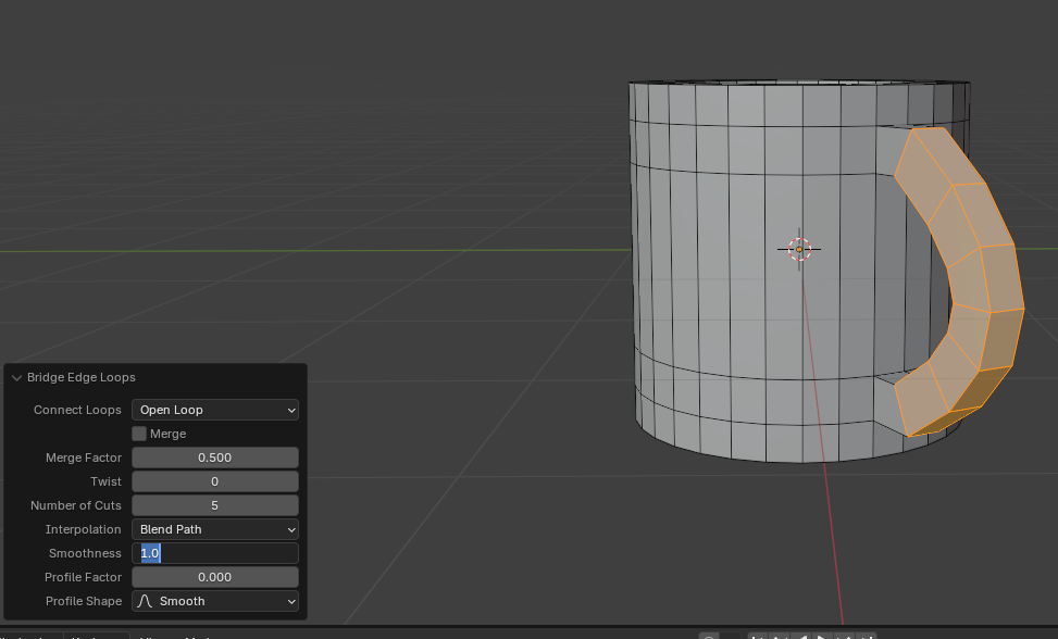
| 11 | Collegare Edge Loops | Usare il comando Bridge Edge Loops | Unire le facce per formare una connessione fluida tra i loop cuts. |
| 12 | Aggiungere Modificatore Subdivision | Applicare il modificatore Subdivision Surface | Migliorare la qualità del modello con superfici più lisce. |
| 13 | Aggiungere Loop Cuts Aggiuntivi | Inserire loop cuts per bordi più netti | Creare bordi più definiti e migliorare la qualità del modello. |
| 14 | Modificare Bordi | Usare il comando Shift + V per modificare i bordi | Raffinare la forma della tazza e regolare la curvatura dei bordi. |
| 15 | Posizionare Tazza sul Piano | Usare il comando Snap per posizionare la tazza | Assicurare che la tazza sia allineata correttamente con il piano. |
Guida alla Creazione di una Tazza in Blender 4.0 (Per Principianti)
Questa guida passo-passo ti guiderà attraverso il processo di creazione di una tazza in Blender 4.0.
Passo 1: Eliminare gli Oggetti Predefiniti e Creare un Cilindro
- Avvia Blender e premi
Aper selezionare tutto, poi premiCancper eliminare tutti gli oggetti predefiniti.

- Creare un Cilindro: Vai al menu
Aggiungi(Shift + A), selezionaMeshe poiCilindro.

Passo 2: Modificare il Cilindro in Modalità Modifica
- Passare in Modalità Modifica: Premi
Tabper passare dalla modalità Oggetto alla modalità Modifica.

- Selezionare il Faccia Superiore: Seleziona la faccia superiore del cilindro.

- Inserire la Faccia: Premi
Iper inserire la faccia e poiEper estruderla verso il basso. Usa la vista laterale (Numpad 3) e l’opzioneX-rayper un migliore controllo.

Passo 3: Aggiungere e Modificare i Loop Cuts
- Aggiungere Loop Cuts: Premi
Ctrl + R, usa la rotella del mouse per aggiungere due tagli e poi clicca sinistro per confermare e clicca destro per mantenere la posizione centrale.

- Scalare e Bevelizzare i Loop Cuts: Seleziona i loop cuts, premi
SZ per scalare eCtrl + Bper bevelizzare.

- Estrudere le Facce: Seleziona le facce esterne e premi
Eper estruderle verso l’esterno. Se necessario cambia la modalità di trasformazione inNormale.

- Collegare i Loop Cuts: Seleziona gli spigoli, Shift + V per inclinare le facce, selezionale e premi
Ctrl + E, poi scegliBridge Edge Loops. Aggiungi tagli nella finestra che appare.

Passo 4: Applicare il Modificatore di Suddivisione e Affilare i Bordi
- Aggiungere il Modificatore di Subdivision Surface: Vai al pannello dei modificatori, seleziona
Subdivision Surface, e imposta i livelli inViewporta 2 e inRendera 3.

- Aggiungere Loop Cuts per Affilare i Bordi: Aggiungi loop cuts vicini ai bordi per renderli più netti. Usa
Ctrl + Rper aggiungere i tagli.

- Modificare i Bordi: Se necessario, seleziona i bordi e usa
Alt + Click sinistroeShift + Vper regolare la forma.


Passo 5: Posizionare la Tazza e Aggiungere Materiali
- Aggiungere un Piano: Aggiungi un piano (Shift + A) e scalalo per servirlo come superficie di appoggio.

- Posizionare la Tazza: Usa lo strumento di snap per posizionare la tazza sopra il piano. Premi
G, poiZ, per spostare la tazza lungo l’asse Z.

- Applicare Colore alla Tazza: Seleziona la tazza, vai al pannello dei materiali, e applica un colore blu.

Questi passaggi dovrebbero guidarti attraverso la creazione di una tazza in Blender 4.0. Puoi fare delle modifiche e perfezionare ulteriormente il modello secondo le tue necessità.

Leave a comment